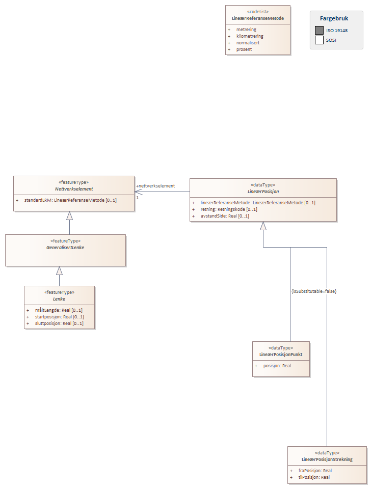
Forholdet til ISO 19148 - Linear referencing system

Header Image
Project:
Forholdet til ISO 19148 - Linear referencing system : Class diagram
Created: 30.09.2015 00:00:00
Modified: 19.10.2022 16:13:46
Project:
Advanced: