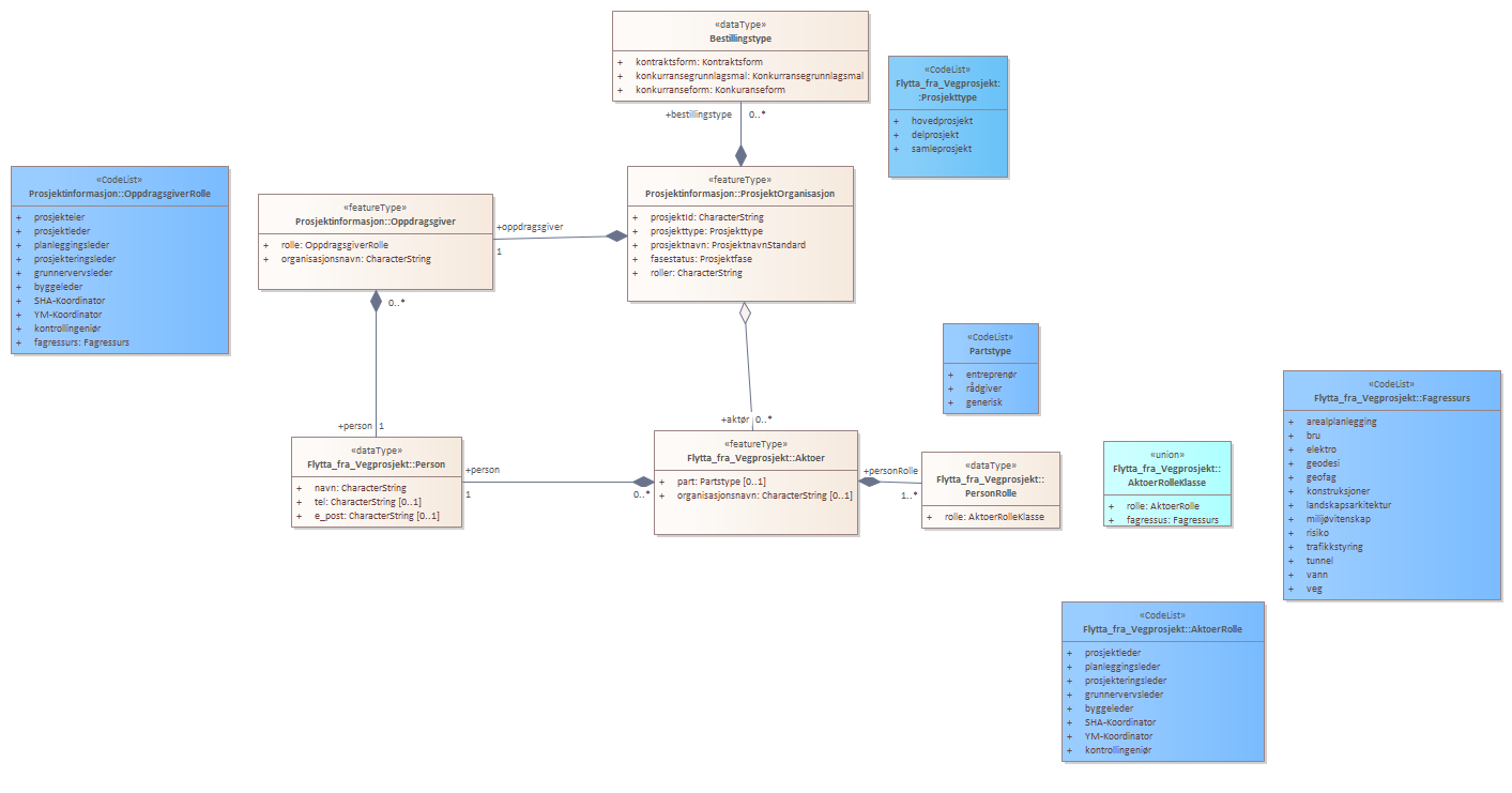
Prosjektorganisasjon
Vegprosjekt VU053 v2.1
/
Vegprosjekt
/
Prosjektorganisasjon
/
Prosjektorganisasjon
Project:
Prosjektorganisasjon
Bestillingstype
Konkuranseform
Konkurransegrunnlagsmal
Kontraktsform
Part
Partstype
Prosjektorganisasjon : Class diagram
Created:
27.09.2022 13:24:50
Modified:
30.03.2023 11:37:11
Project:
Author:
MatiasGonzalezTognon
Version:
1.0
Advanced:
ID:
{ECC00CC4-A5D2-45cf-9B65-F552D332CFEE}