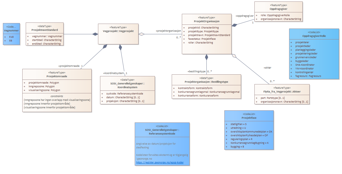
Oversiktsdiagram Prosjektinformasjon
Vegprosjekt VU053 v2.1
/
Vegprosjekt
/
Prosjektinformasjon
/
Oversiktsdiagram Prosjektinformasjon
Project:
Oversiktsdiagram Prosjektinformasjon
Oppdragsgiver
OppdragsgiverRolle
Prosjektfase
ProsjektnavnStandard
Prosjektomraade
ProsjektOrganisasjon
Vegnummer
Oversiktsdiagram Prosjektinformasjon : Class diagram
Created:
27.09.2022 13:24:50
Modified:
31.03.2023 13:37:07
Project:
Author:
MatiasGonzalezTognon
Version:
1.0
Advanced:
ID:
{FAAAFF5C-C5CF-407e-9EDD-A7C8E40307EB}